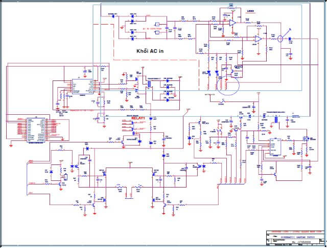
UPS C3K C3KS 3KVA Schematic Diagram
UPS C3K C3KS 3KVA Schematic Diagram free download. Here you can download UPS C3K C3KS 3KVA Schematic Diagram and other stuff for free, without any registration required. Download UPS C3K C3KS 3KVA Schematic Diagram file from below link !






